Back to blog
Shopify

Shopify B2B Frontend Development for Seamless Business Growth

Nov 29, 2024 β€’ 5 min read
Shopify B2B Frontend Development

Introduction

The E-commerce landscape is expanding and Shopify’s B2B offering opens new doors for merchants looking to tap into business-to-business commerce. Shopify’s robust features available exclusively on Shopify Plus allow merchants to sell directly to other businesses with customizable solutions. But while Shopify’s native B2B functionalities are comprehensive, the ability to extend these features through custom frontend development is what sets innovative merchants apart. In this guide, we’ll explore the structure of Shopify B2B, discuss its API capabilities and delve into how frontend customization can help you meet unique business needs.

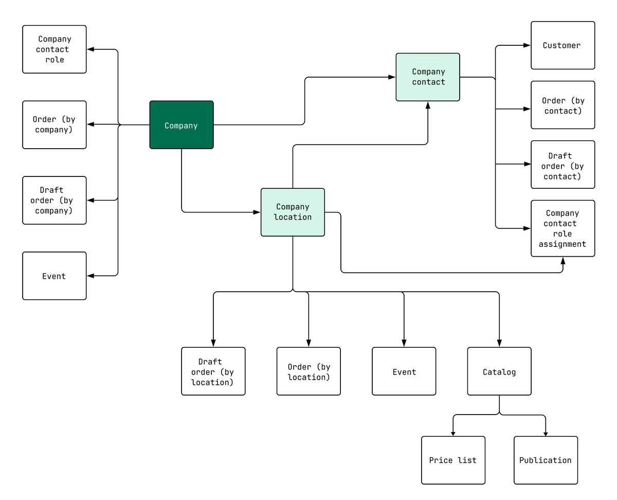
Shopify B2B Structure

Shopify’s B2B framework is built around the concept of companiesβ€”business customers who interact with your Shopify store. These companies and their associated elements form the foundation of Shopify’s B2B offering.

1. Companies

Each B2B customer is treated as a company, which includes:

  • Contacts:Β Individual users within the company who can access the store.
  • Locations:Β Branches of the company, each with its own configurations.

2. Contacts and Roles:

Shopify allows role-based access for company contacts:

  • Main Contact:Β Full permissions, including managing company settings.
  • Other Contacts:Β Limited permissions based on assigned roles, such as placing orders or managing locations.

3. Locations:

Each location has unique configurations, including:

  • Payment terms (e.g., Net 30, upfront payments).
  • Catalog and pricing assignments (up to 25 catalogs per location).
  • Tax IDs and exemptions.
  • Shipping address controls and order capabilities.

4. Additional Features:

  • Metafields: Extend default fields to capture custom data for companies, locations, or contacts.
  • Order Limits: B2B customers can place orders with up to 500 line items and draft orders with 200 line items.

Frontend Possibilities for Shopify B2B

While Shopify’s admin dashboard provides powerful tools for managing B2B operations, the customer-facing frontend is where businesses can truly shine. Here are some key possibilities:

1. Dynamic Customer Onboarding

  • Allow seamless company registration with frontend forms.
  • Automatically assign catalogs, payment terms and a default location upon approval.

2. Custom Role-Based Dashboards

Build intuitive dashboards for different user roles:

  • Main Contacts:Β Access full company data and manage settings.
  • Other Contacts:Β Limited views based on permissions (e.g., order placement only).

3. Location-Specific Experiences

Tailor the frontend for location-specific needs:

  • Displaying unique catalogs and pricing for each branch.
  • Restricting editing of shipping details for certain orders.

4. Order Management

  • Develop tools for order tracking, reordering and managing draft orders directly from the frontend.

5. Bulk Ordering Interfaces

  • Create interfaces optimized for high-volume orders, with easy SKU searches and quantity updates.

Key Questions for Frontend Development

Before diving into development, merchants should ask the following to clarify their needs:

1. Onboarding Workflow:

  • Should new customers require admin approval before accessing the store?
  • What default catalogs and payment terms should be assigned to new companies?.

2. User and Role Management:

  • Should companies be allowed to add more users?
  • How should roles and permissions be structured for different contacts?

3. Location Management:

  • Can companies create new locations from their account?:
  • Should new locations inherit catalogs and payment terms from the main location?

4. Checkout Experience:

  • Should shipping addresses be editable during checkout?
  • Are payments made upfront or based on negotiated terms?

Leveraging Shopify’s B2B APIs

Shopify’s APIs provide the backbone for custom frontend development. Here’s how you can use them:

Company and Contact Management:

Automate onboarding, role assignment and location creation with GraphQL Admin API.

Catalog and Pricing Customization:

Dynamically display catalogs and price lists based on user roles and locations.

Order Processing:

Use APIs to streamline order placements, including draft orders for bulk purchasing.

Advanced Development Topics for Shopify B2B

To fully leverage Shopify’s B2B APIs, advanced development techniques can be implemented to extend Shopify’s native capabilities. Here are a few key areas to explore:

1. Importing B2B Customers

If you’re migrating from another platform or have existing business customers, bulk importing them into Shopify B2B can be a game-changer.

API Use:Β Automate the creation of companies, contacts and locations using Shopify’s GraphQL Admin API.

Enhancement Idea:Β Add custom metafields during the import process to streamline backend operations, such as associating custom pricing tiers or tax exemptions.

2. Customizing Catalog and Pricing Displays

One of Shopify B2B’s strengths is its ability to assign catalogs to specific companies and locations.

Frontend Implementation:Β Dynamically render company-specific catalogs byquerying assigned catalogs via the API.

Advanced Feature:Add functionality for companies to request temporary discounts or promotions via the frontend, triggering an admin workflow.

3. Deep Dive into Payment Terms

Payment terms like Net 30 or upfront payments are crucial in B2B commerce.

API Use:Β Automatically assign payment terms during company creation and display them prominently on invoices and order summaries.

Frontend Customization:Β Develop a payment dashboard showing outstanding balances, due dates and payment history.

4. Bulk Ordering and Draft Orders

For high-volume purchasing, bulk ordering features are essential.

Frontend Features:

  • Bulk product search by SKU.
  • Editable order grids where customers can input quantities directly.

API Integration:Automate the creation of draft orders and provide instant pricing and availability updates.

Practical Use Cases for B2B Frontend Development

1. Tailored Landing Pages for Companies

  • Create branded portals for each company, complete with personalized greetings, exclusive products and pricing.
  • Use APIs to fetch and render company-specific data dynamically.

2. Self-Service Account Management

  • Allow company admins to manage their teams, update locations and assign roles directly from the frontend.
  • Enhance usability with clear navigation and action-oriented interfaces.

3. Integrated Reordering Systems

  • Develop reordering functionality for frequently purchased items.
  • Save past orders as templates that customers can modify and reorder easily.

4. Seamless Multi-Location Support

  • Enable customers to toggle between their locations and view unique catalogs or shipping rules for each.
  • Display location-specific order histories and reports for better transparency

Best Practices for Shopify B2B Frontend Development

1. Focus on Usability

  • Ensure a responsive, intuitive design that caters to all user roles (main contacts, secondary users).
  • Use clean layouts and prominent CTAs for better navigation and engagement.

2. Security First

  • Implement role-based permissions to restrict sensitive data and actions.
  • Use HTTPS and follow Shopify’s API security guidelines to protect customer data.

3. Test for Scalability

  • Regularly test your custom features with increasing datasets to ensure performance under load.
  • Optimize API calls to reduce latency during catalog rendering or bulk order processing.

4. Iterate Based on Feedback

  • Gather feedback from B2B customers to identify usability issues or missing features.
  • Continuously improve the frontend to meet evolving business needs.

Conclusion

Shopify’s B2B features, combined with the power of custom frontend development, can transform how merchants engage with their business customers. By leveraging Shopify’s APIs and aligning development efforts with business goals, merchants can:

  • Deliver personalized experiences.
  • Streamline operations.
  • Scale their B2B eCommerce capabilities effectively.

Whether you’re onboarding new companies, tailoring catalogs, or building user-friendly dashboards, the possibilities are endless. With the right development approach, Shopify B2B can be extended far beyond its native capabilities, giving merchants a competitive edge in the growing B2B eCommerce market.

β€œReady to take your Shopify B2B store to the next level? Partner with our expert developers to create custom frontend solutions that drive growth and deliver exceptional experiences. Contact us today to learn more!”

FAQs

What is Shopify B2B frontend development?

Shopify B2B frontend development focuses on building tailored storefront interfaces for wholesale and business buyers. It ensures smooth navigation, scalability and role-based buying experiences.

How does Shopify B2B frontend development support business growth?

A well-optimized B2B frontend improves performance, usability and buyer journeys. This helps businesses increase conversions, streamline operations and scale efficiently.

What features are important in Shopify B2B frontend development?

Key features include custom pricing display, bulk ordering, account-based access and fast-loading interfaces. These features enhance the experience for B2B customers.

Is Shopify B2B frontend development suitable for large enterprises?

Yes, Shopify B2B frontend development supports complex workflows and integrations. It is ideal for enterprises needing scalable, high-performance B2B storefronts.

Want Webgarh to help you pick the right Shopify theme?

If you’re serious about building a high-performing store, we can evaluate Shopify themes against your product catalog, brand goals and growth roadmap and recommend the safest foundation for your store.

Let’s find the right Shopify theme.

Rahul Sharma

Rahul Sharma

As a team lead, Rahul Sharma believes in working hard and always being there to help his teammates. In 4 years of his career, he has delivered multiple successful Shopify projects. Now, he is presenting his experience in words to help people understand Shopify solutions.